刘元霞 | 药品专利纠纷早期解决机制下首仿药专利挑战策略及应对
更新时间:2021/10/27 16:52:08•点击:2497 • YIPEVENTS
9月16号,北京知元同创知识产权代理事务所创始合伙人刘元霞围绕“药品专利纠纷早期解决机制下首仿药专利挑战策略及应对”做了精彩的主题分享。
知产前沿新媒体将此次主题分享整理成文供医药企业知识产权从业人员参考学习。

一、背景介绍
2020年中美贸易协议涉及到了与药品有关的一些内容,包括“补充数据”的审议(第1.10条)、及早解决专利纠纷的机制(第1.11条)、有效专利期限延长(第1.12条)。
在这之前,我国已经有了关于链接、数据保护、补偿期等的法律规定。下面对此进行梳理。
(一)相关法律规定的发展进程
2017年5月12日,55号文《关于鼓励药品医疗器械创新保护创新者权益的相关政策(征求意见稿)》第一次将建立药品专利链接制度、完善药品试验数据保护制度和建立药品上市目录集等和知识产权相关的政策公开发布。
2017年10月8日,《关于深化审评审批制度改革鼓励药品医疗器械创新的意见》第十五至十八条除了规定药品专利链接和数据保护外,第一次将开展药品专利期补偿制度试点(第十七条)的内容发布。
2017年10月23日,《药品注册管理办法(修订稿)》在第98条规定了申报注册时药品专利声明的通知制度,第116条规定了给予挑战专利成功的企业一定时间的数据保护。
2020年3月30日,在《药品注册管理办法》正式版本中,上述98和116条内容全部删除。但是19年的《药品注册实施条例》仍处于生效状态,相应内容在其中可以找到。
2017年11月28日,CDE遴选了《中国上市药品目录集》第一批收录品种,公开征求意见,药物中已经包含专利信息。
2018年4月26日,《药品试验数据保护实施办法(暂行)》(征求意见稿)给予创新化学药6年的数据保护期,创新生物制品12年的数据保护期;专利挑战成功的首仿药数据保护期另行规定。
2019年11月24日,两办在《关于强化知识产权保护的意见》中再次强调要建立“创新药品发明专利期限补偿制度”、“药品专利链接制度”及“数据保护制度”。
(二)目前生效的相关法律规定
《专利法》第四十二条(药品保护期延长)和第七十六条(药品专利纠纷早期解决机制)涉及司法和行政裁决。
2021年7月4日,《药品专利纠纷早期解决机制实施办法(试行)》规定中国上市药品专利信息登记平台,建立药品专利链接制度。
2021年7月5日,《药品专利纠纷早期解决机制行政裁决办法》涉及行政链接。
2021年7月5日,关于审理申请注册的药品相关的专利权纠纷民事案件适用法律若干问题的规定(法释〔2021〕13号)涉及司法途径。
二、相关法律规定及问题讨论
(一)专利有效期补偿
专利有效期补偿,涉及PTA和PTE两个方面,本文只讨论PTE。
PTE,指药品专利保护期补偿,申请主体为专利权人,条件是中国获批上市的新药发明专利。如图2.1所示,补偿期限一般不超过五年,新药上市后总有效专利权期限不超过十四年。法律依据是《专利法》第四十二条。
1. PTE延长的条件
图 2.1专利有效期补偿期限
国务院药品监督管理部门批准上市的创新药和符合规定的改良型新药,对于其中药物活性物质的产品专利、制备方法专利或者医药用途专利,可以给予药品专利期限补偿。请求药品专利期限补偿应当满足以下条件:
(1)请求补偿的专利授权公告日应当早于药品上市许可申请获得批准之日;
(2)提出补偿请求时,该专利权处于有效状态;
(3)该专利尚未获得过药品专利期限补偿;
(4)获得上市许可的新药相关技术方案应当落入请求补偿的专利权利要求的保护范围;
(5)一个药品同时存在多项专利的,只能请求对其中一项专利给予药品专利期限补偿;
(6)一项专利同时涉及多个药品的,只能对一个药品就该专利提出药品专利期限补偿请求。
在这方面,我国和美国存在不同:第一,我国称为药品补偿,而美国称为产品补偿,除了药品,还包括医疗器械、食品添加剂和颜色添加剂。第二,我国只对一个药品其中一项专利进行补偿,而美国是对最早获批上市的产品给予补偿。
2.创新药
根据药品注册管理办法,化学药注册按照化学药创新药、化学药改良型新药、仿制药等进行分类,共分为5类。其中,能够获得补偿的是1类(境内外均未上市的创新药)和2类(境内外均未上市的改良型新药)中的2.1类及2.4类。
对5类的境外上市药品申请境内的,不符合全球新的新药定义,但很多国内企业是通过许可或拿到境内权益到中国上市,事实上是首次在中国上市,也未获得国外首家上市的补偿期。按照现行的补偿期规定,上述情形是无法获得补偿期,是否可以针对该类情形予以特别规定?
3.改良型新药
审查指南(征求意见稿)规定,可以给予期限补偿的改良型新药限于国务院药品监督管理部门颁发的药品注册证书中记载的改良型新药,包括化学药品第2.1 类中对已知活性成分成酯,或者对已知活性成分成盐的药品,以及化学药品第2.4 类,即含有已知活性成分的新适应症的药品。
其中,对2.4类存疑:现在能够获得新适应症专利的仍然以原研企业为主,这些企业在已知活性成分上已经给过一次期限补偿了,如果再给新适应症补偿,是否需要设置限制条件?而且,按照PTE的补偿期,补偿的是同一个药品,只是因增加了一个适应症,而多了一次期限补偿的机会?也和同一个药品仅给予一次补偿相矛盾?
4.相关问题
问题1:PTE延长的审批流程
我国对PTE延长的审批流程规定得不明确。参考美国PTE相关程序,经专利权人申请,USPTO与FDA存在互动。我国是否能参考其方式对延长期的审批流程做出更细致的规定?
问题2:PTE延长的计算方法
审查指南(征求意见稿)中规定,药品专利补偿期限的计算方式为:药品上市许可申请获得批准之日减去专利申请日,再减去5年所得的时间。该补偿期限不超过5年,且该药品上市许可申请批准后总有效专利权期限不超过14年。这种计算方式可谓是有些简单粗暴,计算得到的补偿期限与企业实际想要获得的期限相比更短。是否可以参考美国PTE延长的计算公式,设计得更合理一些?
美国的PTE延长计算公式:PTE=RRP-PGRRP-DD-1/2(TP-PGTP)
其中,RRP:行政审批总天数
PGRRP:专利授权日(包括授权日当天)之前的RRP的总天数
DD:RRP申请人未合理尽职的天数
TP:试验期间
PGTP:专利授权日(包括授权日当天)之前的TP的总天数
问题3:农药、兽药是否可以申请PTE延长?
审查指南中规定,可以申请PTE延长的是国务院药品监督管理部门批准上市的创新药和符合规定的改良型新药。经查,农药、兽药是由农业部管理的,不受药监局管辖。
所以,初步结论是,目前可以申请PTE延长的限于人用药中的部分类别。
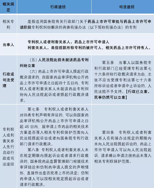
(二)专利链接
1.七十六条诉讼
《专利法》第76条对权利人而言,好处在于可以选择双途径救济,且法院优先,即便已求助行政途径,也可以在法院立案。该规定明确了只有权利人可以先启动程序。在实施办法落地前,做了4.1类、4.2类声明的仿制药企业也可以向药裁委或法院提起确认不落入之诉;但在实施办法落地后,只有专利权人可以启动程序,仿制药企业在发起声明后需要等待45天,而原研企业则一定会将45天的权利用尽。具体信息见下表:
2.药品专利链接中的四类声明
问题4:二类声明和四类声明中的“无效决定”含义是否相同?
目前的基本共识是四类申明针对的是国知局做出的无效决定,不要求已经生效。对于二类申明,是否含义相同?
有观点认为,美国法中的II类声明是已过期或已失效的专利,若参考美国法,我国的二类声明应当为生效的无效决定。但首先,二类和四类声明的措辞相同,均为被宣告无效的专利,故含义应当相同。其次,审查指南征求意见稿规定,申报ANDA之后,才能提出专利无效挑战,故无效的起始时间不会早于申报日期。再次,实施办法第11条规定,国务院药品监督管理部门在该药品获批之日起12个月内不再批准同品种仿制药上市。最后,若在提出4.1类之前,专利已经被宣告无效,则不符合审查指南关于先申报再无效的条件,故不能触发市场独占期。此时的选择,也只能是二类声明。(如图2.2所示)
因此,若审查指南的上述规定得以通过,则鉴于申报二类的药品,几乎不可能在申报4.1类的药品之前获批,将二类和四类中的宣告无效理解为相同含义,并无不当,且不会对各方产生实质性影响。
问题5:被宣告无效和被依法无效的含义是否相同
图 2.2
实施办法第九条“(三)相关专利权被依法无效的,按照程序将相关化学仿制药注册申请转入行政审批环节”,与第六条和第十一条“被宣告无效”,是否含义相同?
个人认为:
(1)根据字面解释,上述法条采用了不同的措辞,其含义应当有所区别。根据问题4的分析,第六条和第十一条“被宣告无效”理解为国知局做出的无效决定;第九条“被依法无效”可能理解为生效决定或判决更符合字面解释;
(2)但基于下列原因可知,第九条“被依法无效”不宜解读未生效决定:
其一,基于第九条的整体理解,一旦确认落入,即便专利被宣告无效,但因不是生效决定,不能转入行政审批环节,故无法获批上市。因此,发起四类申明引发等待期的结果,将不可能及早获得行政审批,该条款设置对设置早期解决机制的仿制药挑战无任何意义。
其二,若“被依法无效”理解为生效决定,则根据审查和审理时间,该决定不可能在等待期结束前获得,也不可能在引发仿制药首仿挑战;
情形一:无效决定直接生效,6个月审理期+3个月起诉期届满,超过9个月;
情形二:无效决定经历一审,可能的二审,这两个或三个程序的时间,远超9个月。
故将“被依法无效”理解为和“被宣告无效”含义一致,符合设立该纠纷解决机制的立法本意。
不过,个人观点认为:两者应无实质性差异。但实施办法确实采用了不同表述办法,有待权威解释。
3.美国专利链接制度简图
图 2.3
4.中国专利链接制度简图
图 2.4
对比图2.3和图2.4。图2.4中序号7、8、9、10、11所代表的程序是我国相较于美国的创新点,如在9个月的时间点,我国规定了两套程序跟进,包括行政的和司法的。
5.中国药品专利链接制度运行机制
图 2.5
如图2.5所示,行政和司法的途径包括确认之诉、确认不落入之诉、行政司法、抗辩程序、一二审程序等,非常复杂。
(三)专利声明
1. 相关问题
问题6:四类声明和无效挑战,谁先提出?
涉及药品专利纠纷早期解决机制的无效案件,是指《专利法》第76条所述药品上市许可申请人(又称仿制药申请人),根据《药品专利纠纷早期解决机制实施办法(试行)》的相关规定提出第四类声明后,作为无效宣告请求人,针对中国上市药品专利信息登记平台上登记的专利权提出无效宣告请求的案件。
专利纠纷早期解决的情况做出明确标注,即涉案专利为中国上市药品专利信息登记平台上登记的专利权,请求人为相应药品的仿制药申请人,且已经提出第四类声明,并附具仿制药注册申请受理通知书和第四类声明文件的副本等相关证明文件。
故应该先提交四类声明,拿到仿制药注册申请受通后,再提出无效请求。
问题7:何为挑战成功?
根据实施办法第11条,挑战专利成功是指化学仿制药申请人提交四类声明,且根据其提出的宣告专利权无效请求,相关专利权被宣告无效,因而使仿制药可获批上市。
这里涉及对四类声明的理解。4.1类认为落入但无效,4.2类认为不落入,无论是做了4.1类声明或是4.2类声明,都可以发起专利无效的挑战,而且也都宣告无效。因此,只要是提出4类申明且发起无效挑战,若专利被宣告无效,就可能获得首家挑战成功的机会。
引申一个问题:如果对同一个药品,一个企业提4.1类,另一个企业提4.2类,提4.1类的企业能否阻止提4.2类的企业获得市场独占期?
该问题没有相关法律规定,个人观点是不可以。因为4.2类认为是不落入,专利权人可以在45天内提起确认不落入之诉。按照实施办法,接着进入审批阶段,此时提4.2类的企业可以不考虑提4.1类企业的市场独占期的时间。
问题8:4.2类声明中的相关问题(如图2.6)
登记平台中的相关专利有化合物、组合物和用途,但一般的仿制药企业仅落入其中的一项或两项专利,是否仅需要针对4.1类声明的相关专利发起专利无效挑战?
个人观点是可以仅针对4.1类发起挑战。对不落入的专利做4.2类声明,只对落入的专利做4.1类声明。4.2类声明在裁决后即为不落入,故不需要再发起专利无效挑战。这也是避免提起过多诉讼程序的策略。
图 2.6
问题9:4.1类声明中部分无效的相关问题
ANDA申请人提交4.1类声明,并发起专利无效挑战,专利被部分宣告无效。已不落入维持有效的专利保护范围,药审中心如何处理?
个人观点是在目前的声明中,可以针对不同的权利要求采取不同的声明,例如部分是4.1类,部分是4.2类。对于是否可以针对同一权利要求的不同技术方案做出不同的声明,目前没有可实操的依据。
问题10:市场独占期是否可能失效?
对这个问题,我国没有规定。可以参考美国的日落条款,在下列情况下,180天保护期自动失效:
(1)未能上市。必须在如下任何情况之一的75天内上市:I. FDA批准ANDA后;II. 法庭终审判决胜诉;
(2)ANDA撤回;
(3)修改专利声明;
(4)未能届时获得“条件性批准”;
(5)与其他公司达成协议:涉及180天产品的企业间合同必须申报联邦贸易委员会;
(6)所有专利到期,或撤销。
8. 药品专利链接中的专利类型
(四)上市药品专利登记信息平台
1. 上市药品专利登记信息平台
图 2.7 中国上市药品专利信息登记平台
2. 专利信息公示列表
图 2.8 中国上市药品专利信息登记平台——专利信息公示列表
3.专利信息公示和专利声明
图 2.9
如图2.9所示,截止至2021年9月15日,登记信息一共有1009条,其中有279条做出专利声明。
4. IV类声明列表
上述279条做出的声明中一共有11个4类声明,其中只有3个品种共4项专利做出了4.1类声明(如下表所示)。
(五)数据保护
药品管理法实施条例(2002)
第三十五条 国家对获得生产或者销售含有新型化学成份药品许可的生产者或者销售者提交的自行取得且未披露的试验数据和其他数据实施保护,任何人不得对该未披露的试验数据和其他数据进行不正当的商业利用。
自药品生产者或者销售者获得生产、销售新型化学成份药品的许可证明文件之日起6年内,对其他申请人未经已获得许可的申请人同意,使用前款数据申请生产、销售新型化学成份药品许可的,药品监督管理部门不予许可…
《药品注册管理办法》第二十条(2007)
按照《药品管理法实施条例》第三十五条的规定,对获得生产或者销售含有新型化学成分药品许可的生产者或者销售者提交的自行取得且未披露的试验数据和其他数据,国家食品药品监督管理局自批准该许可之日起6年内,对未经已获得许可的申请人同意,使用其未披露数据的申请不予批准;但是申请人提交自行取得数据的除外。
药品管理法实施条例(2019年3月2日第二次修订,与2002年实施条例相同)
但2020年《药品注册管理办法》并未体现试验数据保护制度。
目前,管理办法中没有规定数据保护问题,但实施条例中有。数据保护对仿制药企业和原研企业都是有利的。举例而言,原研药品并未在中国获批上市,但国内药企获得国内首家上市,其对于该药品也形成了自己的数据,如果允许获得数据保护,则原研想进入中国市场,同样不得使用国内企业的该数据。
综上,期待数据保护制度能够逐步完善。
三、首仿药专利挑战策略
(一)关注专利信息登记平台
可以关注专利信息登记平台上的登记信息,因为权利人或利害关系人会就相关产品的状态在登记平台上及时更正。
一旦申报信息公开,为尽可能争取首仿,无效请求也会第一时间提出。所以,同品种的其他企业关注到该信息后,能够大致判断公司在该品种上的竞争力,以及是否有首仿机会。
考虑到首家申报的企业并非首家获批,因此,第二至第五家申报的企业仍然有机会获得首家获批的资格。
(二)关注PTE
对于PTE,国内企业和进口企业都可以在该制度上获利。
如下表所示,6月1日至9月,一共有11款上市药,其中,原研进口的有8款。4款改良型新药中,有一款是进口药。
因中国目前还未有PTE案例,以美国的替格瑞洛案为例,替格瑞洛FDA信息,其中橙皮书涉及5个专利,分别列明了到期日。
其中,专利910、060和419都是化合物专利,124为晶型专利,934为制剂专利。
因910专利记载的到期日是2019年12月2日,根据上市的时间预估,不填可能在该日期之前获批上市,因此仿制药企业可以就910专利直接提出第III段声明,等待其专利自动到期。但是阿斯利康申请了PTE,并且已经获批,也就是说该910专利的保护期获得延长,因此如果还希望该品种今早上市,则需要同时对910专利提起了第IV段声明。可见,关注PTE制度对仿制药企业的影响是非常大的。
(三)关注数据保护
2019年药品管理办法实施条例仍然有效,其中规定了新的化学成分,即创新药,可以获得6年数据保护期。因此,创新药上市后,即便专利被无效,依据数据保护制度,仿制药也不能获批上市。而创新药,既可以通过PTA和PTE,延长专利保护期;又可以获得上市后6年的数据保护期。
(四)关注无效成功率
无效成功率的影响因素有专利类型、专利撰写质量和实验数据。
专利链接相关专利类型分为化合物、组合物和用途,非专利链接相关专利类型分为晶型、制备方法和检测方法。
下表为刘律师近5年的案件统计结果,涵盖化合物、制剂、用途、晶型四种类型。统计依据是对同一个专利只统计一次,而且以最终的决定为准;部分无效的只要核心产品能够保留,就归为未无效之列。数据可能有遗漏,但代表的趋势可供参考。
从全部无效量来说,用途是最难被无效的,其次是化合物,再次是制剂,最后是晶型。
事实上,如果考虑到今年对于试验数据要求的变化,以及后续补充试验数据的新的案例出现,挑战难度会更高。
对于实验数据和补充实验数据,因时间关系不再展开,但需要说明的是,因最新的替格瑞洛晶型二审案(2019最高法知行终第33号)中确认了补充实验数据的接受标准,例如对于补充实验数据是否应当形成于申请日前不再做强制性要求,又例如概述性的实验效果,是否允许补充实验数据,需要综合判断。
具体的采信标准,还有待更多的案例或解读。
(五)关注无效时机
简单来说,
(1)选择在药品申报前提出专利无效挑战,以避免无法获得双首家;
(2)若首家申报,选择提出或再次提出无效挑战,争取获得双首家;
(3)若首家申报且有落入风险,但挑战有难度,可以考虑选择3类申报;
(4)若非首家申报,但有落入风险,可以考虑挑战并寻求和解;
(5)若非首家申报,但无落入风险,可以选择4类申明,但不挑战专利。
编辑:梵高先生
推荐阅读
-
CAIIPS 实录:我国人工智能产业如何提高核心竞争力及突破行业壁垒
•6113 次
-
CAIIPS 实录:智能终端企业海外专利布局及知识产权风险管理策略
•5790 次
-
薛琦:专利创造性答辩思路剖析(摘要)
•5743 次
-
GMIPS:国产替代加速下医疗器械创新与知识产权保护策略
•5640 次



